2025年第二届教育信息技术应用创新大赛即将拉开帷幕,为鼓励我院学生积极参与,现将大赛相关事宜通告如下:
一、大赛基本信息
大赛目的:组织各级教育行政部门、高校师生参与竞赛,增强高校信息技术应用创新能力,深化产教融合创新太阳集团,提升适应信创发展所需的技能和应用水平,推动各单位全面了解信创工作的要求并实际参与其中。
参赛对象:各级教育行政部门、学校从事信息化工作的在职人员和高等院校(本科类和高职高专类院校)在校师生。我院符合条件的学生均可报名。
参赛流程:本届大赛采用线上初赛/区域赛+全国总决赛赛制。全国划分为东北、华北、华东、华中、华南、西北、西南等七个赛区,参赛选手根据学校所在省份参加分赛区决赛,优胜者进入全国总决赛。
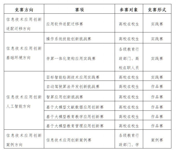
大赛赛项:大赛竞赛方向及赛项见下表。各赛项题目内容、参赛对象、评分细则等详见各赛项方案。

竞赛时间安排
(一)报名阶段:2025年5月-6月访问大赛官网(https://eic.educoder.net)报名。
(二)培训阶段:2025年5月-6月
安排若干次培训,具体时间和形式另行通知。
(三)线上初赛/区域赛比赛阶段:2025年7月-8月初赛线上,区域赛线下。具体时间和地点安排另行通知。
(四)全国总决赛:2025年9月-10月线下决赛,具体时间和地点安排另行通知。
二、规则说明
1.实践赛
赛程一:初赛阶段
采用在线答题的竞赛方式,所有参赛队伍需在同一时间在统一的竞赛平台完成参赛。答题完毕后,由竞赛系统自动评分,再由组委会组织专家复核评分并公布晋级区域赛名单。
赛程二:区域赛阶段
采用现场真机理论考试+实操考核竞赛方式,参赛选手在竞赛平台实操任务作答,在线提交答题结果和答题报告。答题完毕后,由竞赛系统自动评分,再由组委会组织专家复核评分最终公布成绩,并公布晋级全国赛决赛名单。各单位如有多支参赛队,成绩最好的一支进入下一轮比赛。
赛程三:全国赛决赛阶段
采用现场真机实操竞赛方式,参赛选手在竞赛平台实操任务作答,在线提交答题结果和答题报告。答题完毕后,由竞赛系统自动评分,再由组委会组织专家复核评分,最终公布成绩赛程一及赛程二根据实际报名情况确定,组委会有权根据各赛项和各赛区的具体情况进行灵活调整。
2.作品赛、案例赛
赛程一:区域赛阶段
采用组织专家评审的方式进行。参赛队伍需要在规定时间段内完成赛项要求并提交方案,提交包括成果应用案例方案、成果实施技术文档和成果演示视频,经专家评审并打分,后由组委会组织专家复核评分,最终公布成绩和晋级全国赛决赛名。
赛程二:全国赛决赛阶段
采用现场路演+答辫+专家评审的方式进行。由参赛选手对方案进行讲解、演示并回答评委提出的问题,专家评委综合参赛队提交的方案内容、路演及答辩的表现现场予以打分。后由组委会组织专家复核评分,最终公布成绩。
三、奖项名额
根据组委会组织专家复核评分,评选出特等奖、一等奖、二等奖、三等奖等奖项,获奖队伍获得相应级别奖金和证书。对于在大赛组织中贡献突出的地区、单位和个人将颁发最佳地方组织奖、最佳学校组织奖、个人突出贡献奖等奖项。
四、报名方式及准备事项
参赛对象为学生的赛项,以学校为单位,参赛队报名数量不限,每个参赛队1-3人,须为同校在校学生,性别和年级不限;指导教师1位,为本校在职教师;每队指定队长1名。报名将分两组进行,其中A组为本科及以上组,B组为高职组。参赛对象为各级教育行政部门及学校在职人员的赛项,参赛队报名数量不限,每个参赛队1-3人,均由在职人员组成每队指定队长1名。报名将分三组进行,A组为高校组、B组为中小学组(含中职)、C组为行政部门组。
参赛队员报名通过审核后参加赛前培训,提前熟悉赛题赛制。
联系人:王老师乔老师
联系电话:0371-62438704
邮箱:sdjsjds@shengda.edu.cn
太阳成集团tyc33455ccww
2025年6月7日